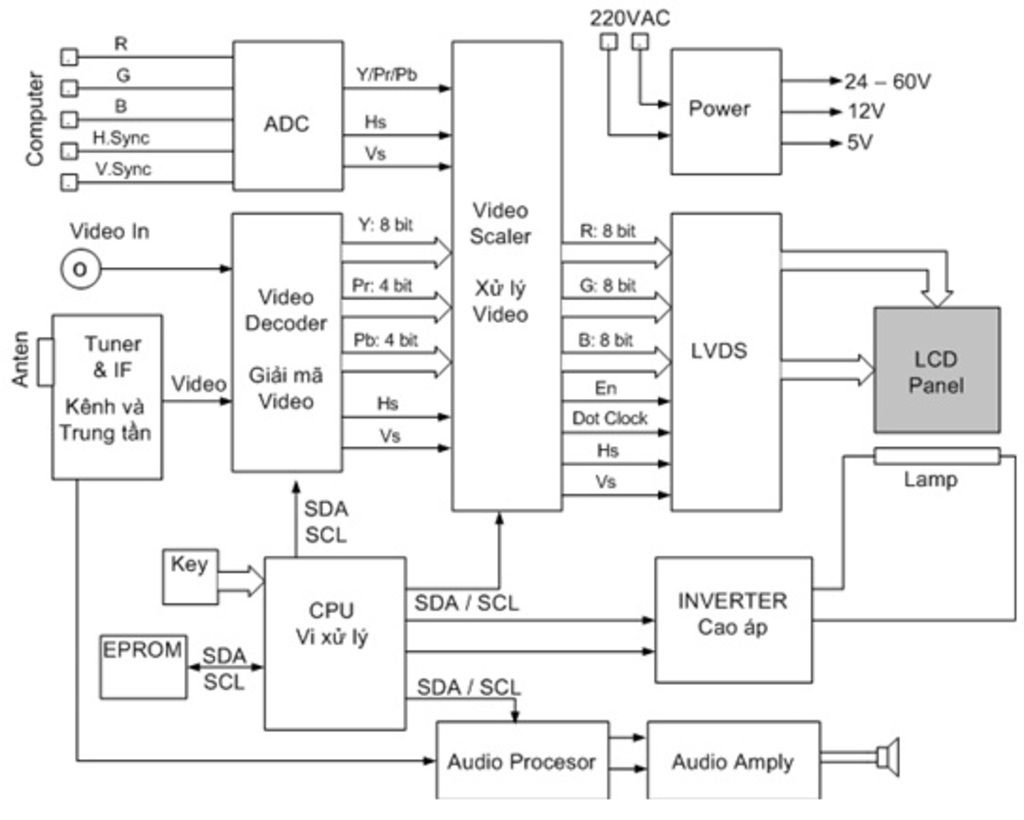
Có ai có sơ đồ nguyên lí hoạt dộng của tivi không ạ. Giúp em với ạ
0 bình luận về “Có ai có sơ đồ nguyên lí hoạt dộng của tivi không ạ. Giúp em với ạ”
– Để hiển thị được hình ảnh, các súng điện tử sẽ bắn tia âm cực vào màn phosphor để kích thích chúng phát sáng. Tuỳ thuộc theo màu sắc muốn hiển thị, các electron có thể được gia tốc.
Trong này mik có tham khảo trên mạng và đã chọn lọc các ý ra rồi.
– Để hiển thị được hình ảnh, các súng điện tử sẽ bắn tia âm cực vào màn phosphor để kích thích chúng phát sáng. Tuỳ thuộc theo màu sắc muốn hiển thị, các electron có thể được gia tốc.
Trong này mik có tham khảo trên mạng và đã chọn lọc các ý ra rồi.
Chúc bạn học tốt!!
nguồn:suativibaohanh